諮詢專線
04-25226618 / 04-25225995
電子郵件
a25226618@yahoo.com.tw
聯絡地址
42041 台中市豐原區西安街36號5樓
關於我們
最新消息
資源中心
教玩具
圖書
家長專區
補助資訊
親職講座
親子/宣導活動
申訴管道
媒合轉介
托育人員專區
如何成為保母
申訴管道
危機事件處理流程圖
市府公告
在職課程
宣導活動
親職講座
活動剪影
治療師的便利貼 POST it!
補助資訊
首頁
家長專區
補助資訊
2023/12/19
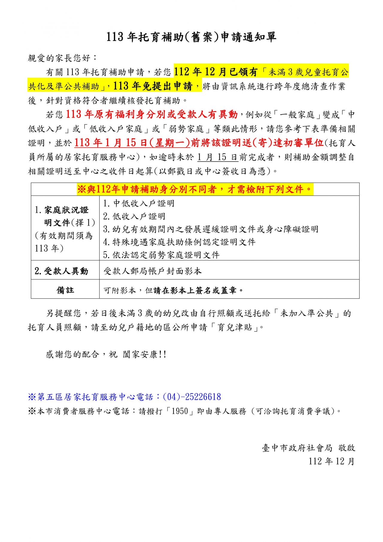
【重要通知】113年托育補助(舊案)申請通知單
其他補助資訊:
【重要通知】115年托育補助(舊案)申請通知單
【修正】「臺中市政府社會局辦理未滿3歲兒童托育公共化及準公共服務費用申報表」
【重要通知】114年托育補助(舊案)申請通知單
(重要)修訂「臺中市居家在宅/居家到宅托育服務契約範例」113年9月24日起《建議》適用
★臺中市居家式托育服務收退費項目及基準函文公告
113年托育費用補助核發原則
Close
送出