諮詢專線
04-25226618 / 04-25225995
電子郵件
a25226618@yahoo.com.tw
聯絡地址
42041 台中市豐原區西安街36號5樓
關於我們
最新消息
資源中心
教玩具
圖書
家長專區
補助資訊
親職講座
親子/宣導活動
申訴管道
媒合轉介
托育人員專區
如何成為保母
申訴管道
危機事件處理流程圖
市府公告
在職課程
宣導活動
親職講座
活動剪影
治療師的便利貼 POST it!
最新消息
首頁
最新消息
2025/09/02
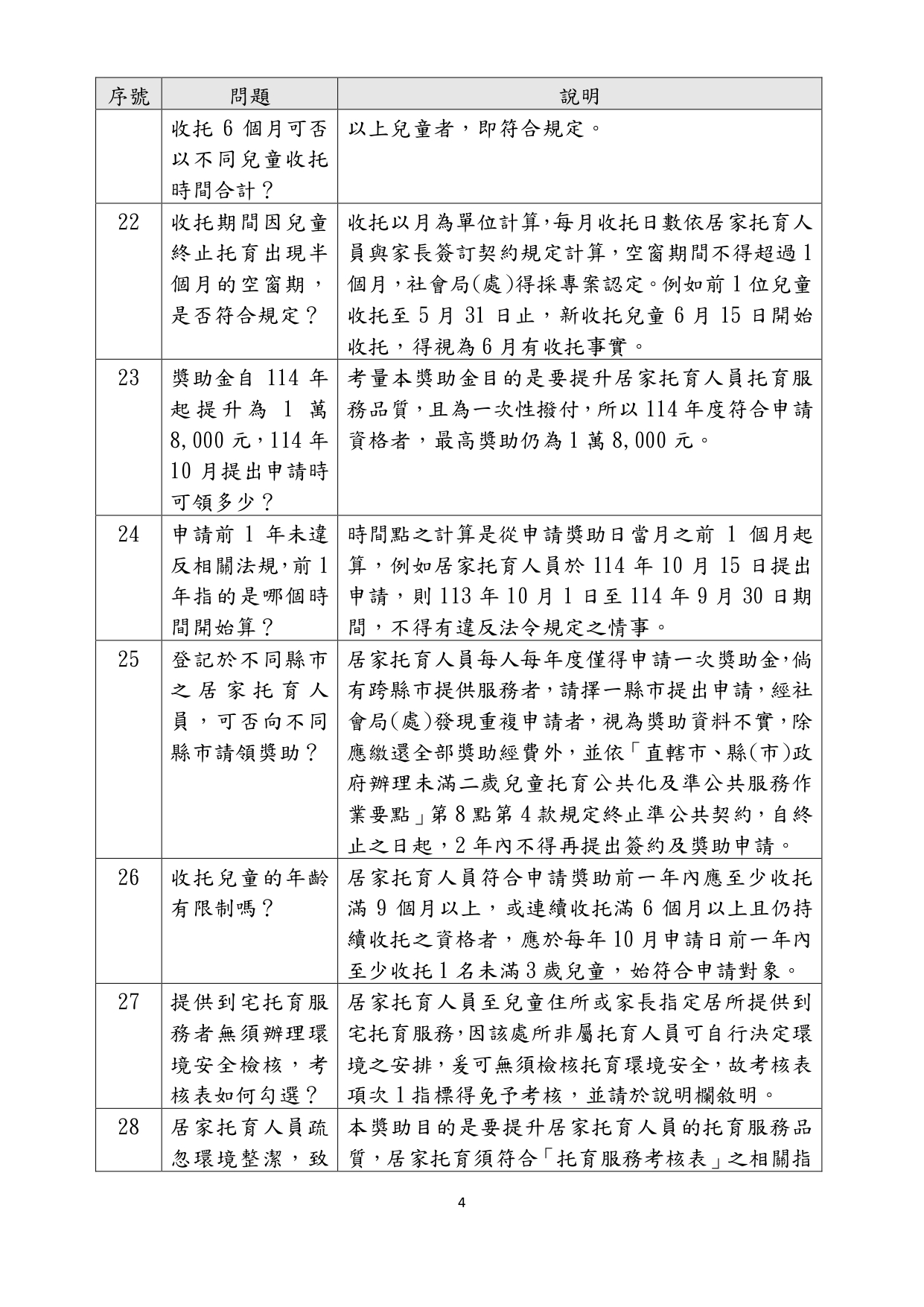
【轉知】準公共居家托育人員提升托育服務品質獎助問答集
其他最新消息:
115年臺中市「寄養家庭」招募
【宣導】防範一氧化碳中毒
【重要通知】115年度物品費補助已開放申請囉
【轉知】衛生福利部社會及家庭署委託編製「兒童權利公約實務案例」
115年在職研習課程名單
114年度 - 家長滿意度問卷調查
Close
送出