諮詢專線
04-25226618 / 04-25225995
電子郵件
a25226618@yahoo.com.tw
聯絡地址
42041 台中市豐原區西安街36號5樓
關於我們
最新消息
資源中心
教玩具
圖書
家長專區
補助資訊
親職講座
親子/宣導活動
申訴管道
媒合轉介
托育人員專區
如何成為保母
申訴管道
危機事件處理流程圖
市府公告
在職課程
宣導活動
親職講座
活動剪影
治療師的便利貼 POST it!
市府公告
首頁
托育人員專區
市府公告
2023/09/12
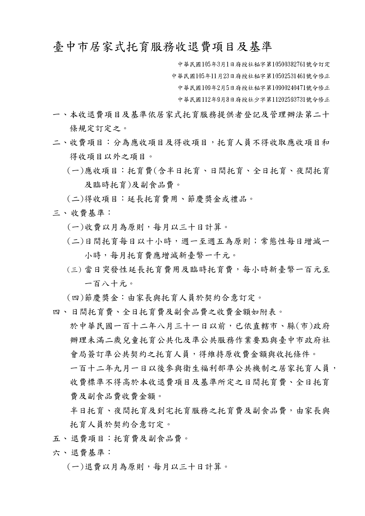
★【重要】修正臺中市居家式托育服務收退費項目及基準
*
「臺中市居家式托育服務收退費項目及基準」及修正說明
(請點網址↓)
https://drive.google.com/file/d/1tNX4rgJnjdx5vGz-dsmKulYwvluqYH7s/view?usp=sharing
檔案下載
臺中市平價托育及準公共服務實施計畫(112.9.6簽准版).pdf
其他市府公告:
【修正】「臺中市政府社會局辦理未滿3歲兒童托育公共化及準公共服務費用申報表」
★【最新公告】1140428 臺中市居家式托育服務收退費項目及基準修訂
★【最新公告】1130401 臺中市居家式托育服務收退費項目及基準修訂
兒童權利公約兒少版宣導系列動畫首部曲英語版及客語版
臺中市居家式托育服務收退費項目及基準
Close
送出