諮詢專線
04-25226618 / 04-25225995
電子郵件
a25226618@yahoo.com.tw
聯絡地址
42041 台中市豐原區西安街36號5樓
關於我們
最新消息
資源中心
教玩具
圖書
家長專區
補助資訊
親職講座
親子/宣導活動
申訴管道
媒合轉介
托育人員專區
如何成為保母
申訴管道
危機事件處理流程圖
市府公告
在職課程
宣導活動
親職講座
活動剪影
治療師的便利貼 POST it!
宣導活動
首頁
托育人員專區
宣導活動
2025/07/29
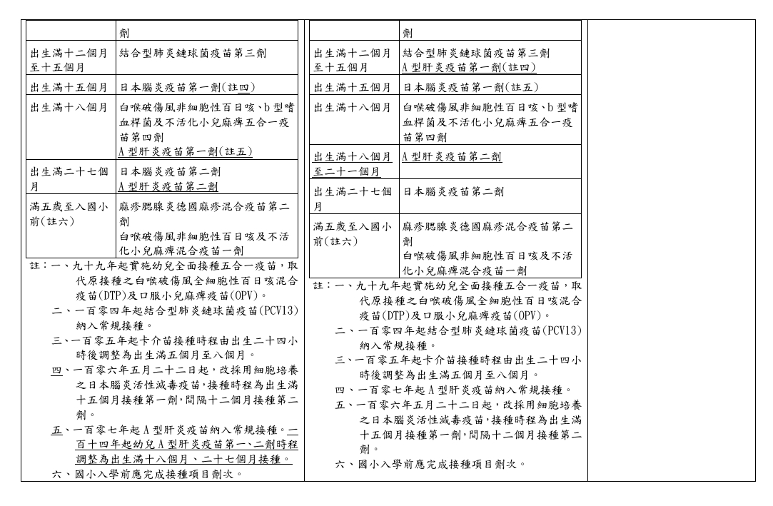
轉知 衛生福利部修正發布「預防接種作業與兒童預防接種紀錄檢查及補行接種辦法」
其他宣導活動:
【宣導】家長使用嬰兒、幼童汽車安全座椅、 乘車繫安全帶等正確交通安全觀念
[宣導]兒少保護、家庭暴力與性侵害之一般通報、責任通報宣導
[宣導]防治兒童及少年遭受性剝削
[宣導]反毒暨藥物濫用防制等不良物質宣導
[轉分享]【社區講座|《小星與空空鳥》兒童身體自主權】
113.04.20創新活動課程講義/滿意度
Close
送出